+48 509 591 159 +48 58 585 0000 biuro@beupsoft.pl
+48 509 591 159
+48 58 585 0000
biuro@beupsoft.pl
Menu
CRM

Organizuj i zarządzaj leadami

Po zdobyciu wystarczającej liczby leadów, warto je posortować i zakwalifikować. Korzystaj z wbudowanego narzędzia do oceniania leadów, aby sprawdzać, na których potencjalnych klientach powinni skupić się przedstawiciele handlowi, i przypisuj ich automatycznie.
  1. Konfigurowalne formularze internetowe CRM
  2. Kampanie reklamowe na Facebooku, Instagramie, Google
  3. Wiadomości masowe, SMS-y, komunikatory, kampanie telemarketingowe
  4. Przeniesienie danych z innego systemu CRM
  5. Proste przesyłanie danych w ramach systemu CRM z wykorzystaniem pliku CSV
  6. Import kontaktów z formatów vCard, Gmaila, Outlooka itp.

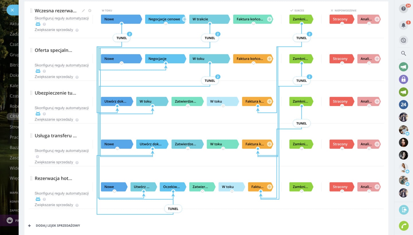
Lejek sprzedażowy

Skonfiguruj własny, niestandardowy lejek sprzedażowy i przeprowadzaj deale przez każdy etap, korzystając z reguł automatyzacji i wyzwalaczy Bitrix24. Oszczędzaj czas i eliminuj problemy, koncentrując się na tym, co naprawdę ważne – przekształcaniu potencjalnych klientów w płacących klientów.
  1. Konfigurowalne reguły automatyzacji i wyzwalacze CRM
  2. Przypomnienia o spotkaniach w wiadomościach SMS i e-mail
  3. Autorespondery
  4. Cykliczne deale i faktury
  5. Kreator dokumentów
  6. Webhooki i wyzwalacze aplikacji

Zaawansowane raporty w CRM

Śledź i analizuj przydatne wskaźniki sprzedaży. Wszystkie dane są odbierane i przetwarzane automatycznie, co wymaga minimalnej konfiguracji. Podejmuj świadome decyzje marketingowe, korzystając z narzędzia Bitrix24 Sales Intelligence.

Reguły automatyzacji CRM

  1. Wyślij e-mail, SMS, powiadomienia lub czat online
  2. Zmieniaj statusy leadach lub dealach
  3. Zmień osobę odpowiedzialną
  4. Targetowanie na Facebook, Google, Instagram
  5. Utwórz zadanie
  6. Dodaj do harmonogramu kalendarza

Triggery w CRM

  1. Przychodzące wiadomości e-mail, skrzynka pocztowa, kliknięcie linku
  2. Połączenia przychodzące
  3. Wiadomości przychodzące
  4. Przesłanie formularza internetowego
  5. Webhooki i triggers’y w aplikacjach

Zarządzanie uprawnieniami w CRM

Skonfiguruj prawa dostępu w CRM, aby kontrolować dostęp do informacji dla Twoich menedżerów sprzedaży. Przypisz różne role członkom zespołu w zależności od ich poziomu dostępu.

Zarządzanie danymi klientów

Z łatwością poruszaj się po rekordach CRM i znajduj odpowiednie dane klientów za pomocą kilku kliknięć. Konfiguruj prawa dostępu do pól CRM, gdy chcesz, aby określone pola (np. kwota deala) były niewidoczne dla określonych użytkowników.
  1. Wizualne zarządzanie lejkami w systemie CRM
  2. Widok klienta 360 stopni
  3. Zarządzanie uprawnieniami w oparciu o role
  4. Konfigurowalne prawa dostępu do systemu CRM
  5. Filtry wyszukiwania leadów, dealów, kontaktów i firm
  6. Reguły/wyzwalacze w leadach i dealach

Kampania marketingowa

Korzystając z naszego modułu Marketing CRM (który również jest częścią CRM Bitrix24), możesz prowadzić marketing e-mailowy, SMS-owy, telemarketing, transmisje głosowe i kampanie retargetingowe na Facebooku/Google bezpośrednio z systemu CRM.
  1. Segmentacja klientów (statyczna i dynamiczna)
  2. Szablony i statystyki kampanii
  3. Powtarzalne kampanie sprzedażowe
  4. Generator sprzedaży
  5. Wiadomości masowe
  6. Retargeting w sieciach reklamowych

Sklep on-line

Nasz sklep CRM oferuje możliwości e-commerce bez dodatkowej pracy. Wyświetlaj produkty, akceptuj płatności online, zarządzaj zamówieniami lub wysyłkami bezpośrednio z systemu CRM.
  1. Produkty i asortyment
  2. Przetwarzanie płatności
  3. Zamówienia i dostawa
  4. Śledzenie płatności w czasie rzeczywistym
  5. Akceptowanie płatności kartą, Apple Pay lub Google Pay
  6. Przyjmowanie zamówień przez telefon, czat na żywo lub media społecznościowe

Wielokanałowa komunikacja

Docieraj do potencjalnych i aktualnych klientów za pośrednictwem najbardziej skutecznego kanału – niezależnie od tego, czy jest to Facebook, poczta elektroniczna, rozmowy telefoniczne, SMS-y, powiadomienia push czy komunikatory. Zapewnij wyjątkową obsługę klienta CRM i pielęgnuj swoje leady.
  1. Wielokanałowe centrum kontaktowe CRM
  2. Telefonia VoIP
  3. Zaawansowane narzędzia marketingowe CRM
  4. Kalendarz w systemie CRM
  5. Planowanie spotkań
  6. Potwierdzenia i przypomnienia

Integracja poczty z CRM

  1. Tworzenie leadów z przychodzących wiadomości e-mail
  2. Wspólne skrzynki pocztowe
  3. E-mail marketing
  4. Automatyzacja wiadomości e-mail
  5. Trigger’y e-mail
  6. Statystyki poczty e-mail

Integracja telefoniczna CRM

  1. Połączenia przychodzące i wychodzące
  2. Nagranie rozmowy
  3. Przekierowanie połączeń
  4. IVR
  5. Poczta głosowa
  6. Wynajem numerów (lokalne, międzynarodowe, bezpłatne)
  7. Automatycznie nagrywane połączenia (robocalling)
  8. Transkrypcja połączeń

Integracja czatu na żywo z CRM

  1. Darmowy wbudowany czat na żywo
  2. Przekierowanie rozmów
  3. Automatyczne odpowiedzi
  4. Zapisywanie informacji kontaktowych
  5. Raporty i statystyki
  6. Boty w czacie

Messengery i sieci społecznościowe

  1. Facebook i Facebook Messenger
  2. Instagram
  3. Telegram, Viber
  4. Slack
  5. Microsoft Bot Framework

Integracja formularzy internetowych z CRM

  1. Darmowy internetowy kreator formularzy
  2. Bezpłatne szablony formularzy (kontakt, informacje zwrotne, wsparcie)
  3. Formularz żądania oddzwonienia
  4. Formularze z płatnościami online
  5. Formularze z akceptacją warunków
  6. Wbudowany widget
  7. Integracja z Jotform, Google itp